
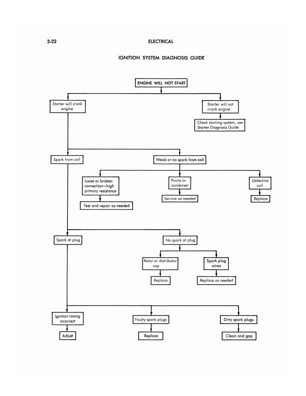
This is a page-for-page reproduction of the manual that an AMC dealer mechanic would use to perform service on your vehicle. You will find step-by-step instructions for how to work on engine, cooling, electrical, fuel, carburetion, exhaust, emission control, clutch, transmissions, brakes, wheels, hubs, drums, rear axle, propeller shaft, front suspension, steering gear, weather eye, all season air conditioning, heavy duty equipment, fleet equipment, body, panels, subassemblies, doors, rear quarter, power windows, deck cover, tail gate, travel rack, windshield, rear window, mounted assemblies, instrument panel, seats, dome lights, headlining, vinyl covered roof, and exterior decals. Lots of clear black and white pictures, illustrations, wiring diagrams and specifications clarify the instructions. The book has 500+ pages and is in NEW condition! Buy now to own the best manual for your car.
American Motors
"American Motors 1972 Technical Service Manual."
501
Sold Separately
This item is original.
11.00 x 8.50 x 1.22 inches
AM721001 REPRINT
You can be the first one to write a review.