
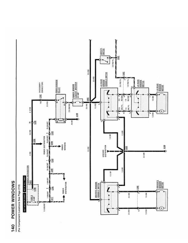
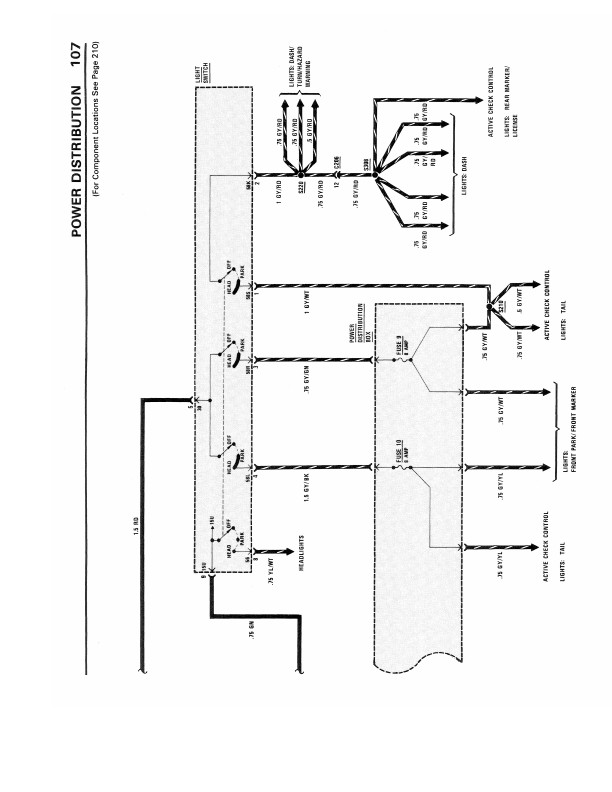
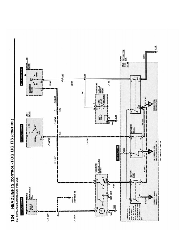
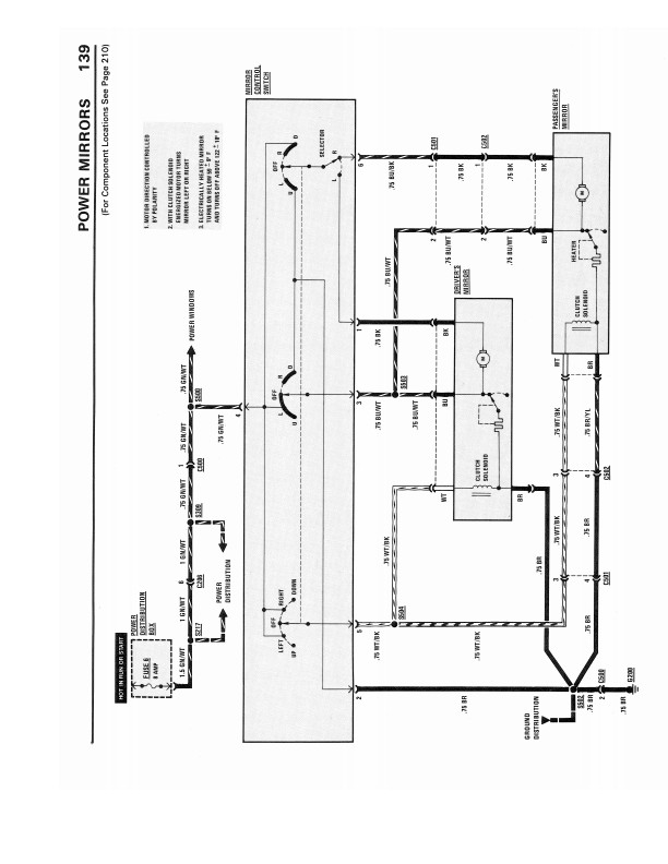
Written for BMW dealership mechanics, this factory-published original wiring diagram shows you how to follow the wiring from bumper-to-bumper. It will help you understand connector configurations, and locate and identify circuits, relays, and grounds. You will not find these wiring diagrams in the factory shop manual. Wiring diagrams are black and white, but they frequently have color codes printed on each line of the diagram that represents a wire. This manual covers US and Canadian 1984 BMW 528e and 533i models. This is a brand new book that has 84 pages. Buy now for the best electrical information available.
84
"1984 BMW 528e/533i Electrical Troubleshooting Manual"
Included
This item is a reproduction
8.50 x 11.00 x 0.25 inches
89891000155 REPRINT
You can be the first one to write a review.