
This manual set is everything that your Jeep dealers' mechanic would have used to service your Jeep in 1989. For complete repair, you need all four books, including: the 1989 Jeep "Engine, Chassis & Body," "Electrical," "Anti-Lock Brake System Service Manual Supplement," and the "AX 15 Manual Transmission service Manual Supplement." You will find illustrations and step-by-step instructions to help you on nearly every page.
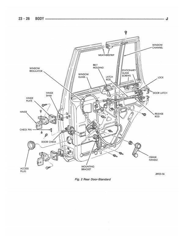
The Engine, Chassis & Body manual has step-by-step illustrated service instructions for lubrication & maintenance, accessories, front suspension, rear axle, brakes, clutch, cooling system, engine, exhaust/intake manifold, frame, fuel system, propeller shaft & U-joints, springs-shock absorbers, steering, transmission, wheels & tires, body, heating & A/C, and emissions control systems.
The electrical manual includes diagnosis and repair procedures for the battery, charging system, starting system, ignition, instrument panel, radio, antenna, speakers, horns, cruise control, multi-function switch & hazard light, windshield wipers & washers, lamps, warning buzzer/chime module, rear window defogger, power door locks, power seats, power windows, and power mirrors, with all the wiring diagrams.
The Anti-lock brake system manual (28 pages) shows you the anti-lock brake system components, system operation, service diagnosis, and component service, with system-exclusive specifications. The AX 15 manual transmission manual (38 pages) gives you service diagnosis, transmission removal/installation, transmission overhaul, and service specifications. Buy now to get complete repair information for your Jeep.
The Engine, Chassis & Body manual has step-by-step illustrated service instructions for lubrication & maintenance, accessories, front suspension, rear axle, brakes, clutch, cooling system, engine, exhaust/intake manifold, frame, fuel system, propeller shaft & U-joints, springs-shock absorbers, steering, transmission, wheels & tires, body, heating & A/C, and emissions control systems.
The electrical manual includes diagnosis and repair procedures for the battery, charging system, starting system, ignition, instrument panel, radio, antenna, speakers, horns, cruise control, multi-function switch & hazard light, windshield wipers & washers, lamps, warning buzzer/chime module, rear window defogger, power door locks, power seats, power windows, and power mirrors, with all the wiring diagrams.
The Anti-lock brake system manual (28 pages) shows you the anti-lock brake system components, system operation, service diagnosis, and component service, with system-exclusive specifications. The AX 15 manual transmission manual (38 pages) gives you service diagnosis, transmission removal/installation, transmission overhaul, and service specifications. Buy now to get complete repair information for your Jeep.
Jeep 1989-to-date
"1989 Service Manual Jeep"
2222
Included
This item is original.
11.00 x 8.50 x 4.75 inches
813709046 REPRINT
You can be the first one to write a review.